Domov / Projekti / Zaščita pred hrupom / Aktivna in pasivna protihrupna zaščita na železniški postaji Ljubljana Zalog in železniškim postajališčem Ljubljana Polje

Aktivna in pasivna protihrupna zaščita na železniški postaji Ljubljana Zalog in železniškim postajališčem Ljubljana Polje

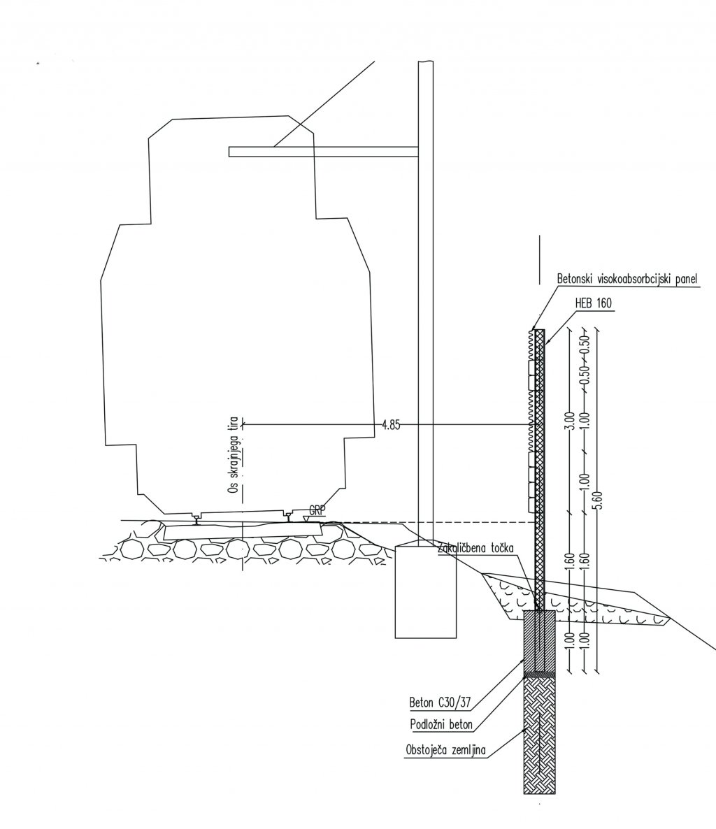
Na območju železniških postaj Ljubljana Zalog in železniškega postajališča Ljubljana Polje so za zmanjšanje obremenjenosti okolja s hrupom zaradi železniškega prometa predvideni protihrupni ukrepi. Podjetje A-Projekt d.o.o. je v letu 2016 izdelalo ''Študijo izvedljivosti sanacijskih ukrepov prekomernega hrupa zaradi železniškega prometa ob železniških postajah Ljubljana Polje in Ljubljana Zalog''. Kot eden izmed ukrepov je v študiji na območju ob naseljih Ljubljana Polje in Ljubljana Zalog predvidena tudi postavitev petih protihrupnih ograj.